一、电商供应链的“铁三角”:WMS+OMS+财务 ERP 为何必须深度协同?

在电商企业规模化、多渠道运营的背景下,单一系统已无法支撑复杂的业务需求。仓库管理系统(WMS)、订单管理系统(OMS)与财务 ERP 系统的“三位一体”协同,构成了供应链数字化的核心骨架:
- WMS:聚焦“物理库存”,负责货品收发存的全流程作业执行与库存实时管控,是供应链的“执行层核心”;
- OMS:聚焦“订单流转”,衔接前端电商平台与后端仓储、财务系统,是供应链的“调度层核心”;
- 财务 ERP:聚焦“资金与账目”,覆盖采购付款、销售收款、成本核算、财务结账等核心财务环节,是供应链的“管控层核心”。
从行业标杆实践来看,旺店通 OMS + 恒拓/安得 WMS + 金蝶 K3/WMS 财务 ERP 的组合,通过奇门接口与 ERP 标准 API 双通道实现深度对接,形成了“订单触发-库存异动-财务记账”的全链路闭环。这种协同模式不仅解决了“业务数据与财务数据脱节”“库存与账目不符”等行业痛点,更实现了从前端销售到后端财务的全流程可视化管控,成为年营收 5000 万以上电商企业的标配方案。
—
二、核心数据同步升级:4 大维度打通 WMS-OMS-财务 ERP 数据壁垒
数据同步是三大系统协同的核心基础。相比传统的“两两对接”,三位一体协同通过“定时批量同步 + 实时触发同步 + 增量差异同步”三模式结合,实现四大核心数据全维度互通,且所有数据流转均保留可追溯的“数据血缘”:
1. 基础资料同步:实现三大系统数据同源
| 关键要素 | 内容 |
| 同步对象 | 供应商(含结算方式、税率)、商品(条码、规格、成本计价)、客户(对账周期、开票信息)、组织架构、员工权限 |
| 触发条件 | 同步至 OMS=1、同步至 WMS=1、财务审核通过、数据状态=已激活、未作废 |
| 同步频率 | 15 min/次~24 h/次可配置 |
| 主数据源 | 财务 ERP 统一维护编码规则(如 16 位商品编码) |
| 异常处理 | 生成《基础资料同步日志》,支持失败重推 |

—
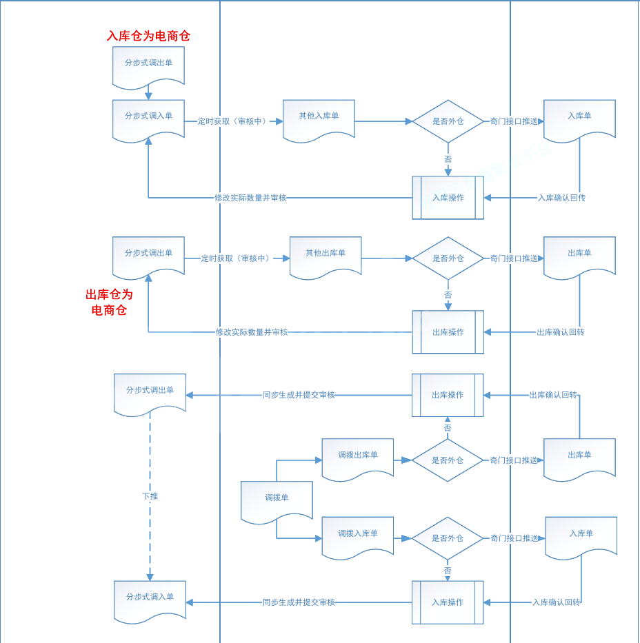
2. 订单数据同步:打通“下单-履约-对账”全链路
销售订单同步
- 电商平台订单→OMS→按“店铺+仓库+优先级”拆单→生成《出库通知单》
- OMS 提取核心信息推送 ERP→自动生成“应收单”
- 2B 订单(天猫超市等)携带“分批发货、预占库存、大客户对账”规则
售后订单同步
- OMS 审核退货→《售后退货单》→WMS 验收→回传“实退数量/质检结果”
- ERP 按质检结果生成“红字应收单”或“费用单”
特殊场景
- 取消订单:已出库则 WMS 拦截,已收款则 ERP 触发退款
- 拆分订单:子订单号同步至 WMS/ERP,便于后续核销

—
3. 库存数据同步:实现“实物-账面-财务”三账合一
| 业务场景 | WMS 单据 | OMS 更新 | ERP 处理 |
| 采购入库 | 《采购入库单》 | 可用库存↑ | 生成应付单、更新库存商品科目 |
| 退货入库 | 《退货入库单》 | 库存回补 | 冲减主营业务成本、应收单 |
| 盘盈入库 | 《盘盈单》 | 库存↑ | 待处理财产损溢→营业外收入 |
| 销售出库 | 《销售出库单》 | 可用库存↓ | 结转主营业务成本 |
| 采购退货 | 《采购退货单》 | 库存↓ | 冲减应付单、库存商品 |
| 盘亏出库 | 《盘亏单》 | 库存↓ | 待处理财产损溢→营业外支出 |
- 库存动态:WMS 每 30 min 推送《库存动态报表》
- 差异预警:账面 vs 实物差异率>0.5% 自动提醒财务核查

—
4. 财务核心数据同步:业务数据自动转财务凭证
结算数据
- 采购三单匹配(入库单/订单/发票)→自动生成采购结算单与凭证
- 销售三单匹配(出库单/平台交易单/应收单)→自动生成销售结算单与凭证
发票数据
- 采购发票:ERP 核销后同步 OMS 标记“已开票”
- 销售发票:ERP 开票后同步 OMS+平台,便于客户查询
收付款数据
- 付款:ERP 核销应付→同步 OMS 标记“已付款”
- 收款:银企直连→ERP 核销应收→同步 OMS 标记“已收款”

—
三、关键作业流程深化:拆解三大系统协同的复杂场景实操逻辑
1. 跨仓调拨流程:“库存转移-成本核算-财务对账”闭环
| 阶段 | 关键单据/分录 | 要点 |
| 调拨发起 | 《跨仓调拨申请单》 | 财务审核成本、内部结算价 |
| 调拨出库 | 《调拨出库单》 | 武汉仓库存↓,ERP:借 内部往来-广州 贷 库存商品-武汉 |
| 调拨入库 | 《调拨入库单》 | 广州仓库存↑,差异2件生成《盘亏单》借 营业外支出 贷 内部往来 |
| 核心管控 | 在途库存单独核算;支持成本价/协议价/市场价三种结算模式;单号全程追溯 |
—
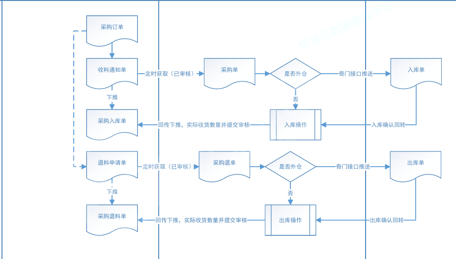
2. 采购收退货流程:“采购-入库-付款-退货”财务闭环
采购收货
ERP 下《采购订单》→OMS《收料通知单》→WMS 质检入库→《采购入库单》→ERP 生成采购结算单→财务审核记账(借 库存商品/进项税 贷 应付账款)
采购退货
WMS 发起《采购退货申请》→OMS《采购退单》→ERP 审核→WMS 出库→ERP 红字应付单(借 应付账款 贷 库存商品/进项税转出)

—
3. 盘盈盘亏流程:规范库存差异财务处理
- 盘点计划→WMS 移动端扫码→《盘点差异表》→原因分析→ERP 分层处理
- 盘盈:补录采购、自然升溢计营业外收入
- 盘亏:合理损耗计主营业务成本;非正常损耗先挂“待处理财产损溢”再按责任结转
- 差异率阈值:A 类≤0.3%,B 类≤0.5%,C 类≤1%;单据保存≥5 年
—
4. 电商平台对账流程:“订单-回款-发票”三方核销闭环
| 对账环节 | 关键动作 |
| 数据准备 | 每月5日 OMS 拉取平台交易/费用/退款/补贴→ERP 三方比对 |
| 订单层面 | 按订单号比对金额,标记金额/漏单/重复差异 |
| 费用层面 | 自动匹配科目映射,异常费用需平台确认 |
| 回款层面 | 银企直连获取到账信息,按批次核销 |
| 差异处理 | 金额差异调应收,漏单补录,费用暂估 |
| 时效要求 | 10 日前完成对账,15 日前凭证生成;差异金额≥500 元或差异率≥0.5% 需财务经理审批 |

—
四、系统协同的技术支撑:接口架构与数据安全体系
1. 三层接口架构设计
| 层级 | 协议/加密 | 代表接口 | 特点 |
| 核心业务接口层 | TCP/IP | 订单推送、库存回传 | 延迟≤3 s,并发≥1000 单/min |
| 批量数据接口层 | RESTful | 基础资料、对账单 | 15 min~24 h 可配置 |
| 财务专项接口层 | HTTPS+RSA | 发票上传、银企直连 | 账号+密码+动态令牌三重验证 |
- 监控与容错:实时面板+短信预警;梯度重试(1 min/5 min/15 min)最多3次;数据双份时间戳版本管理;大促非核心接口自动降级

—
2. 全链路数据安全保障
- 权限管控:岗位-角色-权限三级授权;部门/仓库数据隔离;操作日志≥3 年
- 加密合规:SSL/TLS 1.3 传输;AES-256 存储;密钥定期轮换;用户信息脱敏;满足《网络安全法》《数据安全法》《个人信息保护法》
—
五、落地实施要点:从规划到上线的全流程指南
1. 前期规划
- 业务流程梳理:绘制《业务流程图》,识别“跨仓调拨对账难”等痛点
- 系统选型:
– 5000 万~1 亿元:旺店通 OMS+恒拓 WMS+金蝶 K3
– 1 亿元以上:用友 YMS+海康 WMS+SAP
– 跨境电商:万里牛 OMS+极智嘉 WMS+Oracle
- 数据标准:统一 16 位商品/订单编码、10 位供应商编码;明确含税单价、库存状态定义
—
2. 实施落地(分阶段)
| 阶段 | 周期 | 核心任务 | 交付成果 |
| 基础数据初始化 | 1-2 周 | 维护资料、清洗历史、同步测试 | 明细表、清洗报告、测试报告 |
| 接口开发配置 | 2-3 周 | 开发/配置接口、压力测试 | 开发文档、配置清单、压测报告 |
| 流程测试 | 2-3 周 | 典型+异常场景、凭证测试 | 测试用例、缺陷报告、凭证对照表 |
| 人员培训 | 1 周 | 分岗位培训+考核≥90% | 操作手册、FAQ、考核报告 |
| 上线切换 | 1-2 周 | 并行运行1周、日核对、2h响应 | 核对表、问题日志 |
| 运维优化 | 长期 | 季度优化、年度评估 | 运维日志、优化报告、评估报告 |
—
3. 常见问题与解决方案
| 问题 | 排查方向 | 解决方案 |
| 基础资料同步失败 | 未满足同步条件/字段映射错/数据重复 | 补信息、修正映射、清重数据 |
| 库存数据不一致 | 未同步单据/接口延迟/人工改数/盘点差异 | 触发同步、重启接口、禁人工改数、处理盘点 |
| 财务凭证生成错误 | 单据数据错/模板错/税率错 | 修正单据、重配模板、核对税率 |
—
六、典型案例:年营收 1.2 亿元电商企业的协同落地实践
- 企业背景:主营家居用品,天猫/京东/抖音 8 店,广州总仓+武汉/成都分仓
- 原痛点:库存准确率 92%,财务结账 5 天,跨仓调拨对账周期 15 天
- 落地效果:
– 库存准确率提升至 99.5%,杜绝超卖/积压
– 财务结账缩短至 1.5 天
– 跨仓调拨对账周期压缩至 3 天,内部结算自动化