一、引言
在跨境电商行业快速发展的今天,企业面临着业务系统与财务系统之间数据割裂的典型挑战。业务团队使用专业的跨境电商ERP处理订单、库存和物流,而财务团队则依赖传统财务软件进行核算和报表编制。两个系统之间的数据同步往往成为制约企业运营效率的瓶颈。本文将以一家中型跨境电商企业为例,详细介绍如何通过数据集成平台实现业务数据与财务系统的自动化对接,为类似企业提供可借鉴的解决方案。
二、企业现状与痛点分析
2.1 企业业务背景
本文案例企业是一家专注于北美市场的小家电跨境电商公司,主营产品包括智能家居设备、小型家用电器等。公司目前日均处理订单量约2000-3000单,高峰期可达5000单以上,拥有超过5000个SKU产品。公司业务覆盖Amazon、eBay、Wish等多个电商平台,同时在海外设有多个仓库。
在数字化转型过程中,企业部署了以下核心系统:
| 系统类型 | 系统名称 | 主要功能 |
| 业务ERP | 易仓系统 | 订单管理、库存管理、物流配送、多平台对接 |
| 财务系统 | 金蝶云星空 | 财务核算、凭证管理、报表编制、预算控制 |
易仓系统作为专业的跨境电商ERP,能够有效整合多平台订单、管理海外仓储物流,是跨境电商行业的主流选择。金蝶云星空则是国内领先的云端财务管理系统,具备完整的财务核算能力和灵活的扩展性,满足企业规范化财务管理需求。
2.2 数据同步的困境
在系统部署初期,企业采用手工方式处理两个系统之间的数据同步。具体流程如下:
销售数据同步流程:财务人员每天需要从易仓系统导出销售订单数据,包括商品信息、客户信息、物流信息等。然后根据订单内容在金蝶云星空中逐条录入销售出库单据,最后生成相应的会计凭证。对于日均2000-3000笔订单,这项工作需要专人花费3-4小时才能完成。
采购数据同步流程:采购部门在易仓系统中创建采购订单、记录到货入库信息后,需要在金蝶云星空中重新录入采购入库单据。由于跨境采购涉及多币种结算,还需要手工计算汇率转换金额,工作量巨大且极易出错。
库存数据同步:两个系统各自维护独立的库存台账,定期进行人工核对,一旦发现差异就需要逐笔追溯原因,耗费大量时间和精力。

2.3 核心痛点总结
经过深入分析,企业面临的核心痛点主要包括以下几个方面:
效率低下问题:手工导入导出数据耗费大量人力,每天至少需要投入2-3人/天处理数据同步工作,且工作内容重复性强、价值感低。遇到促销活动高峰期,数据处理积压严重,往往需要加班加点才能完成。
数据准确性问题:人工操作不可避免地会产生数据错误,如商品编码匹配错误、金额计算偏差、数量统计失误等。这些错误在后续的财务报表中显现出来,需要花费更多时间进行调账和追溯,严重影响财务数据的真实性和及时性。
信息时效性问题:由于数据同步存在滞后性,管理层无法及时获取真实的业务经营数据。财务人员往往在月底才能完成当月所有业务的账务处理,导致经营分析报表严重滞后,无法为决策提供及时的数据支撑。
合规风险问题:跨境电商涉及多币种、多税率、复杂的成本核算,手工处理难以保证完全符合会计准则和税务要求,存在一定的合规风险。
graph TD
A[跨境电商业务] --> B[易仓系统]
B --> C{手工数据同步}
C --> D[Excel表格导出]
D --> E[数据清洗整理]
E --> F[手工录入金蝶]
F --> G[生成凭证]
G --> H[财务报表]
style C fill:#ff6b6b
style D fill:#ffa502
style E fill:#ffa502
style F fill:#ff6b6b
style G fill:#ff6b6b
三、解决方案设计与选型
3.1 可选方案对比分析
针对上述痛点,企业组织技术团队进行了详细的方案调研,对比了以下几种可能的解决方案:
方案一:自定义开发接口
优点:可以根据企业具体需求进行定制开发,完全匹配现有业务流程。
缺点:开发周期长(预计3-6个月),需要投入专业的开发团队,后期维护成本高。两个系统的API接口可能存在变更风险,需要持续投入资源进行维护和更新。
方案二:专业集成中间件
优点:成熟的集成平台提供可视化的配置界面,不需要大量编码工作。支持多种系统的预置连接器,可以快速实现系统对接。
缺点:需要选择合适的平台供应商,初期投入相对较高。
方案三:继续手工操作
优点:无需额外投入技术资源。
缺点:无法解决根本问题,效率低下、数据不准的问题会随着业务增长而越来越严重。
经过综合评估,企业最终选择了方案二,采用数据集成平台实现系统对接。原因在于该平台提供了针对金蝶云星空和易仓系统的预置连接器,可以大幅缩短实施周期,同时平台的可视化配置界面降低了技术门槛,便于业务人员参与系统维护。
3.2 集成平台简介
数据集成平台是一款企业级数据集成产品,专门为企业提供系统间的数据集成服务。该平台的主要特点包括:
可视化配置:提供图形化的数据映射配置界面,业务人员可以通过拖拽方式完成字段对应关系配置,无需编写代码。
丰富的数据连接器:平台预置了200+主流系统的连接器,包括金蝶、用友、SAP等主流财务系统,以及易仓、店小秘、ECPP等跨境电商系统。
数据清洗转换:支持数据格式转换、数据计算、条件过滤等高级功能,可以处理复杂的数据转换逻辑。
任务调度与监控:提供可视化的任务调度配置和实时监控面板,便于运维人员掌握数据同步状态。
异常处理机制:支持重试机制、死信队列、告警通知等完善的异常处理策略,保证数据同步的可靠性。
四、技术实施方案详解
4.1 系统架构设计
整体集成架构采用星型结构,以数据集成平台为中心,分别与易仓系统和金蝶云星空建立数据通道。业务数据从易仓系统抽取,经过清洗转换后写入金蝶云星空,形成完整的业务到财务的数据闭环。
graph LR
subgraph 数据源层
A[易仓系统<br/>订单/库存/采购]
end
subgraph 集成平台层
B[数据集成平台<br/>数据清洗|字段映射|任务调度]
end
subgraph 目标系统层
C[金蝶云星空<br/>销售出库|采购入库|凭证生成]
end
A -->|API抽取| B
B -->|数据转换| B
B -->|API写入| C
style A fill:#4ecdc4
style B fill:#45b7d1
style C fill:#96ceb4

4.2 销售业务数据同步实现
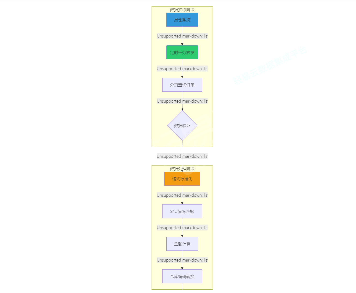
销售业务数据同步是整个集成方案的核心内容,涉及订单信息、物流信息、商品信息的完整同步。具体实现流程如下:
第一步:数据抽取配置
在平台中配置易仓系统的数据源连接,使用平台提供的易仓系统连接器。通过API接口定时获取已发货的订单数据,支持增量同步模式,只抽取最新产生的数据,避免全量同步带来的性能问题。
// 订单数据抽取配置示例
{
"source_system": "易仓",
"data_type": "sales_order",
"sync_mode": "incremental",
"time_field": "shipped_time",
"fields": [
"order_no",
"customer_name",
"product_sku",
"product_name",
"quantity",
"unit_price",
"currency",
"order_amount",
"shipping_fee",
"warehouse_code",
"logistics_company",
"tracking_number"
]
}
第二步:数据清洗与转换
由于易仓系统和金蝶云星空的数据结构存在较大差异,需要在平台中进行字段映射和数据转换。主要处理逻辑包括:
商品SKU匹配:将易仓系统的商品编码映射到金蝶云星空的物料编码,建立统一的商品主数据关联。对于匹配失败的商品,系统自动生成异常记录,便于业务人员排查处理。
金额计算转换:跨境订单涉及多币种结算,需要根据交易汇率转换为人民币金额。平台支持配置汇率获取方式,可以对接外部汇率接口或使用固定汇率规则。
组织架构映射:易仓系统的仓库编码需要映射到金蝶云星空的核算维度,确保数据归属正确。

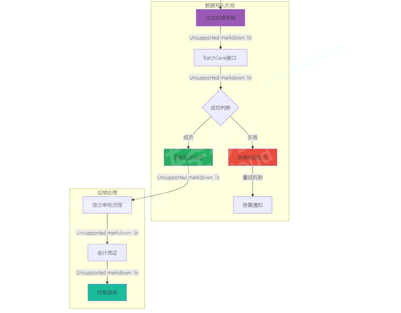
第三步:写入金蝶云星空
使用金蝶云星空的BatchSave接口批量写入销售出库单据。平台支持完整的业务流程(保存-提交-审核),可以配置单据审核策略,实现自动化账务处理。
// 销售出库单写入配置
{
"target_system": "金蝶云星空",
"business_type": "sales_outbound",
"operation": "BatchSave",
"mapping_rules": {
"FBILLNO": "{order_no}_OUT",
"FDATE": "{shipped_date}",
"FCUSTOMERID": "{customer_code}",
"FDEPTID": "{department_code}",
"FSTOCKORGID": "{stock_org}",
"ENTRIES": [
{
"FMATERIALID": "{material_mapping[sku]}",
"FQTY": "{quantity}",
"FTAXPRICE": "{unit_price_rmb}",
"FAMOUNT": "{order_amount_rmb}"
}
]
}
}
4.3 采购业务数据同步实现
采购业务数据同步涉及采购订单、入库单、退货单等多种单据类型,处理逻辑相对复杂。
graph TD
A[易仓采购模块] --> B[数据抽取]
B --> C{数据类型判断}
C -->|采购入库| D[生成金蝶采购入库单]
C -->|采购退货| E[生成金蝶退货单]
C -->|采购订单| F[生成金蝶采购订单]
D --> G[审核生效]
E --> G
F --> G
G --> H[生成会计凭证]
style B fill:#4ecdc4
style C fill:#45b7d1
style H fill:#96ceb4
采购入库同步:当易仓系统中产生采购入库记录时,系统自动触发同步任务,将入库信息写入金蝶云星空生成采购入库单。根据配置规则,可以自动生成相应的应付账款凭证。
多币种处理:跨境采购通常以美元、欧元等外币结算,平台支持配置汇率转换规则。可以选择实时获取汇率或使用月度固定汇率,确保财务数据的准确性。
供应商主数据同步:建立易仓系统供应商与金蝶云星空供应商档案的映射关系。对于新入驻的供应商,平台支持自动创建功能,减少人工维护工作量。
4.4 库存数据实时同步
库存数据是业务系统和财务系统对账的重要依据,需要保证两个系统的库存台账一致。
graph LR
A[易仓WMS] -->|实时推送| B[库存变动事件]
B --> C{变动类型判断}
C -->|入库| D[更新金蝶库存台账]
C -->|出库| D
C -->|调拨| D
C -->|盘点| D
D --> E[生成库存异动凭证]
E --> F[财务审核]
style B fill:#4ecdc4
style D fill:#96ceb4
平台采用事件驱动机制,当易仓系统发生库存变动时,通过 webhook 或定时轮询方式实时获取变动数据,经过清洗处理后写入金蝶云星空的库存管理模块,确保两个系统的库存数据实时一致。

4.5 关键配置与实施要点
主数据映射策略:主数据(商品、供应商、客户、仓库)的映射是数据集成的基础。建议在实施初期建立完整的主数据对照表,后续新增数据时进行增量维护。平台支持Excel批量导入功能,可以快速完成初始数据映射。
异常处理机制:由于两个系统的数据结构差异和网络波动,集成过程中不可避免会出现异常情况。平台提供完善的异常处理机制,包括自动重试、人工干预、异常告警等功能。建议配置告警规则,当同步失败达到一定阈值时自动发送通知。
幂等性设计:为防止重复同步导致的数据重复问题,平台采用业务单号作为唯一标识进行幂等性控制。相同的业务单号只会生成一张对应的财务单据,确保数据准确性。
性能优化策略:针对大数据量同步场景,平台支持分页处理、并发同步、增量更新等技术手段。配置合理的任务调度策略,避免业务高峰期进行大量数据同步操作。
五、实施效果与收益分析
5.1 量化收益
经过三个月的实施和优化,企业最终实现了预期的集成目标,取得了显著的量化收益:
| 指标 | 实施前 | 实施后 | 提升幅度 |
| 数据同步耗时 | 3-4小时/天 | 10分钟/天 | 95% |
| 财务人员工作量 | 2.5人/天 | 0.5人/天 | 80% |
| 数据准确率 | 95% | 99.5% | 4.5% |
| 报表出具时间 | T+15天 | T+2天 | 87% |
5.2 业务价值
除了量化收益外,集成方案还为企业带来了以下业务价值:
经营决策支持:实时准确的数据同步使管理层能够及时获取业务经营数据,为决策提供数据支撑。之前需要半月才能看到的经营报表,现在只需要2天即可完成。
流程效率提升:财务人员从繁重的手工录入工作中解放出来,可以将更多精力投入到财务分析、成本管控等高价值工作中。
风险合规保障:自动化的数据同步减少了人为干预环节,降低了人为错误和舞弊风险,提高了财务数据的真实性和可靠性。
系统扩展能力:基于平台的集成架构具有良好的扩展性,后续可以方便地接入更多业务系统,如HR系统、CRM系统等,构建完整的企业数据中台。
六、总结与展望
本文详细介绍了跨境电商企业通过数据集成平台实现业务系统与财务系统对接的完整方案。通过自动化数据同步,企业成功解决了手工操作带来的效率低下、数据不准、信息滞后等问题,实现了业务财务一体化的管理目标。
该方案的成功实施验证了iPaaS平台在企业数字化转型中的重要价值。对于面临类似挑战的跨境电商企业,建议从以下几个方面推进:
需求梳理:全面梳理需要同步的业务数据类型和业务流程,明确同步频率、数据映射规则等核心需求。
平台选型:选择成熟稳定的集成平台,重点考察对目标系统的连接器支持和实施案例。
分步实施:建议采用分步实施策略,优先实现核心业务数据的同步,验证效果后再扩展到其他业务领域。
持续优化:建立常态化的监控和优化机制,及时发现和解决同步异常,不断优化同步效率和准确性。
随着跨境电商行业的持续发展,企业对信息化、数字化的要求会越来越高。构建高效、可靠的数据集成体系将成为企业核心竞争力的重要组成部分。希望本文能够为正在进行类似数字化转型的企业提供有益的参考和借鉴。